资讯
政策
公告
发文单位:云南省人民政府办公厅
发布地区:云南省
发布日期:2026-01-30
各州(市)人民政府,省直有关部门:
《云南省产业园区发展行动方案》已经省人民政府同意,现印发给你们,请认真组织实施。
云南省人民政府办公厅
2026年1月22日
(此件公开发布)
云南省产业园区发展行动方案
为深入贯彻习近平总书记考察云南重要讲话精神,加快推动园区产业转型升级,持续提升园区效益和质量,制定本方案。
到2028年,全省园区产业集聚效应凸显、产业结构更加优化,园区主导产业更加突出、形成若干特色产业集群,在经济规模、产业结构、经营主体培育等方面实现全面提升,基本建成特色鲜明、优势突出、竞争力强的园区现代化产业体系,成为推动全省经济高质量发展的核心引擎。2026—2028年,全省园区规上工业总产值年均增长7%左右,规上工业企业年均新增600家。
一、主要任务
(一)聚焦重点优势产业,推动园区转型升级
落实国家主体功能区战略,依托资源禀赋、区位条件等独特优势,推动产业向重点园区集聚。以科技创新为引领做强做优做大资源型产业,积极发展战略性新兴产业和未来产业。运用数智技术、绿色技术改造提升传统产业,以产业转型发展促进园区转型升级。到2028年,力争全省有色金属产业产值突破6000亿元,其中稀贵金属产业产值突破1800亿元;新能源电池和磷产业成为新的千亿级产业。〔省工业和信息化厅、省发展改革委、省科技厅、省商务厅、省数据局,各州(市)人民政府,各园区管委会按职责分工负责。以下均需各州(市)人民政府、各园区管委会负责,不再列出〕
1.以铝、铜为主的有色金属精深加工产业。实施有色金属产业延链补链强链专项行动,大力发展再生铝、铝基和铜基新材料及终端产品,大幅提高铝、铜加工转化率,促进再生铝、铜与下游加工产业融合发展,打造国家战略性有色金属产业基地。
2.以铟、锗、铂为主的稀贵金属新材料产业。实施稀贵金属产业做大做强专项行动,在材料环节形成一批具备优势竞争力的先导性产品,带动资源综合利用、精深加工、元器件生产等集聚发展,高质量建设滇中稀贵金属国家先进制造业集群,打造全国重要的稀贵金属产业基地。
3.高效高值利用磷资源的新能源电池和精细磷化工产业。落实磷资源高效高值利用实施方案,加快构建磷化工现代化产业体系,大力发展精细磷化工产品,争创国家级绿色磷化工先进制造业集群;利用好磷资源,推进优势资源整合,延伸新能源电池产业链,推动磷酸铁锂正极材料降本增效工作,建设全国新能源电池产业重要基地。
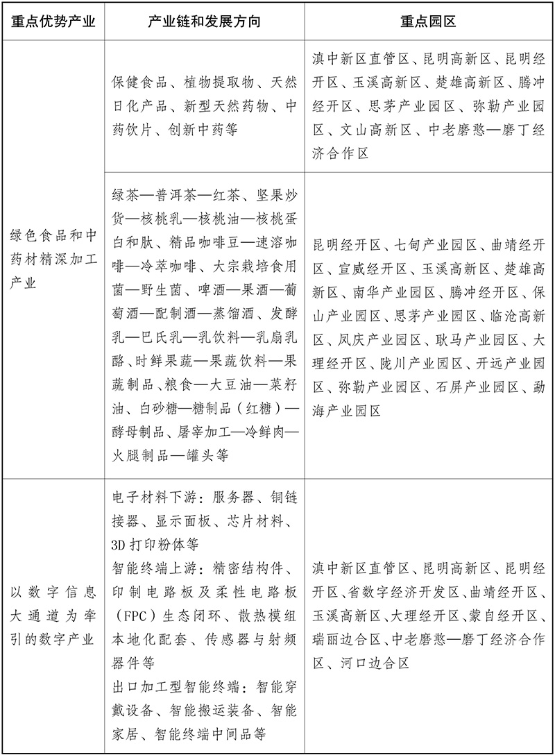
4.绿色食品和中药材精深加工产业。实施绿色食品和中药材精深加工产业高质量发展专项行动,大力发展以高原特色农产品为主要原料的绿色食品,重点发展植物提取物、功能化妆品和药食同源健康产品,加快中成药大品种培育和二次开发,积极发展中药饮片、创新中药和新型天然药物,支持滇中地区打造生物医药战略性新兴产业集群。
5.以数字信息大通道为牵引的数字产业。制定加强数字信息大通道建设推动数字产业高质量发展实施方案。加快建设昆明国际通信业务出入口局,充分发挥产业牵引作用。创新“绿电+智算”发展路径,积极争取打造区域算力枢纽。发展以智能终端、服务器、显示面板、智能穿戴为重点的电子信息制造业。
(二)聚焦实体企业,推动园区发展壮大
6.加力培育规上工业企业。鼓励新建和经批准实施的易地搬迁制造业项目向园区集聚。制定年度新建投产纳规项目清单和“小升规”企业清单,建立规上工业企业分级培育机制,针对不同企业实施精准帮扶指导。强化新建项目服务保障,确保新建项目及时竣工投产达效、尽早纳规入统。强化跟踪评价和工作调度,建立新增规上工业企业季度通报制度,制定规上工业企业培育激励政策。完善困难企业预警分析、全程帮扶工作机制,稳定企业生产。(省工业和信息化厅、省发展改革委、省科技厅、省商务厅按职责分工负责)
7.打造专精特新培育高地。实施专精特新企业倍增三年行动计划,围绕国家级专精特新“小巨人”企业培育重点领域和认定标准,靶向确定目标企业,建立专精特新企业梯度培育种子库,强化助企服务和精准帮扶,大力培育高新技术企业、创新型中小企业、专精特新中小企业等。围绕潜力企业和特色优质企业,充实后备企业力量,推动种子企业向专精特新“小巨人”企业加速跃升。(省工业和信息化厅、省科技厅、省商务厅、省市场监管局按职责分工负责)
8.构建多层次产业科技创新平台。修订省级孵化器管理办法,推动建设一批省级制造业创新中心、产业创新中心和技术创新中心、中试基地、概念验证中心,集聚一批新型研发机构。充分发挥高等院校、科研机构的学科溢出效应和实验室平台优势,促进“园区、城区、校区”联动。发挥企业创新主体作用,鼓励园区行业龙头企业牵头组建创新联合体,开展关键核心技术攻关。(省科技厅、省工业和信息化厅、省教育厅、省商务厅按职责分工负责)
(三)聚焦产业链升级,培育壮大园区产业集群
9.做大千亿级产业集群。针对综合水平质效高的园区,以有竞争力的企业为引领,优化主导产业链关键环节布局,做强产业链、做优产业生态,提升产业集群发展水平和能级,创建国家级先进制造业集群。到2028年,千亿级产业集群达3个。(省工业和信息化厅、省发展改革委、省科技厅、省商务厅按职责分工负责)
10.做强百亿级产业集群。针对成长性好的园区,积极发展产业链上下游企业和生产配套服务机构,构建“龙头企业引领、中小企业共生”发展体系,推动产业集群规模扩张和竞争力提升,探索省级科技成果转化向重点园区集聚。到2028年,百亿级产业集群达25个。(省工业和信息化厅、省发展改革委、省科技厅、省商务厅按职责分工负责)
11.做优特色产业集群。针对产业特色鲜明的园区,按照特色化、专业化发展路径,培育一批特色突出、在细分领域具有影响力的产业集群。到2028年,国家级中小企业特色产业集群达8个以上。(省工业和信息化厅、省发展改革委、省科技厅、省商务厅按职责分工负责)
(四)聚焦绿色和数字化转型,推动园区提质发展
12.开展园区污染治理。有序推进环保督察反馈问题整改,全面排查园区环境管理不到位问题,针对发现问题制定“一园一策”整改方案,全面推进整改落实工作。统筹使用省预算内资金、超长期特别国债、中央生态环境专项资金等,推进园区水、大气、固体废物等污染治理,提高环保治理效能。落实工业水效提升行动计划要求,加强园区和企业内部用水管理,提升用水效率。到2027年,全省园区污水得到有效收集和处理,排放稳定达标。(省工业和信息化厅、省发展改革委、省科技厅、省财政厅、省生态环境厅、省水利厅、省商务厅按职责分工负责)
13.创新绿色低碳发展。推动园区清洁能源开发利用和节能技术改造,推动先进技术和工艺突破,重点推动绿色铝、硅、新能源电池等产业全链条节能降碳。制定省级零碳园区建设方案,完善园区能源和碳排放统计核算体系,建立能碳管理平台,实现能源消耗和碳排放的动态监测、分析和管理。加强绿色电力证书管理,支持绿色资源助力产业和园区发展。着力构建园区绿色低碳物流体系,有效降低企业物流成本。争创1—2家国家级零碳园区。(省发展改革委、省生态环境厅、省能源局、省工业和信息化厅、省科技厅、省商务厅、云南电网公司、昆明电力交易中心按职责分工负责)
14.推进数字化转型。以数字技术与园区发展深度融合为主线,对照高标准数字园区评价指标体系,优化园区数字化基础设施,推进园区内企业、产业链数字化转型,提升园区数字化服务和管理能力,形成一批数智赋能园区发展的典型模式。(省工业和信息化厅、省发展改革委、省科技厅、省商务厅按职责分工负责)
二、组织实施
(五)抓实重大项目建设
15.做好项目谋划。抢抓国家扩大有效投资的政策机遇,积极做好项目谋划,持续完善项目储备库,精准对接中央预算内投资、超长期特别国债、设备更新再贷款、中央引导地方科技发展等中央资金投向,扎实做好前期工作,加大资金争取力度,加力推动工业领域设备更新和数字化改造,切实把政策支持变成具体项目。(省发展改革委、省财政厅、省工业和信息化厅、省科技厅、省商务厅按职责分工负责)
16.强化服务保障。充分发挥工业经济运行工作专班和省、州(市)联动的重点企业包保服务工作机制作用,按照“项目化、清单化、具体化”要求,全口径抓实项目全周期服务,持续强化土地、能耗、环评等要素保障,推动招商项目落地开工、新建项目加快建设、在建项目纳统入库、停缓建项目复工重启。建立健全重点产业培育协同机制,省直有关部门与州(市)同频共振、同题共答、同责共担,联动州(市)、园区及链主企业共同发力。(省工业和信息化厅、省发展改革委、省科技厅、省自然资源厅、省生态环境厅、省水利厅、省商务厅、省林草局、省投资促进局按职责分工负责)
(六)加力精准招商与跨区域协作
17.加强联动招商。强化全省“一盘棋”统筹招商,聚焦重点优势产业,谋划推动一批标志性和牵引性的重大招商引资项目。省直有关部门做好政策指引和支持,指导州(市)、园区精准开展招商引资工作。优化提升营商环境,对招商引资项目实行跟踪服务,提高招商引资项目落地率。(省投资促进局、省发展改革委、省工业和信息化厅、省科技厅、省商务厅按职责分工负责)
18.深化园区合作。以“2+3+N”园区为核心,提升昆明、曲靖园区产业转移承接能力,加快瑞丽、磨憨、河口沿边产业园区及其他边境州(市)园区建设,吸引更多先进制造业和生产性服务业项目落地。落实利益共享机制,做深做实沪滇“16+16”园区共建合作,鼓励和支持园区通过合作共建、联合招商、“飞地”协作、结对帮扶、引进运营公司等形式深化协作。(省发展改革委、省工业和信息化厅、省投资促进局按职责分工负责)
(七)提升园区市场化运营能力
19.推动市场化改革。积极探索“小管委会+大公司”等模式,强化园区运营公司开发建设、运营服务、招商引资、项目管理、土地储备等功能。鼓励金融机构为园区量身定制金融产品,支持符合条件的园区企业上市、挂牌和发行债券融资,支持有条件的园区设立产业基金、创业投资基金。规范实施政府和社会资本合作,支持民间资本参与园区环保、能源、新型基础设施等项目建设。用好省级先进制造业股权投资母基金,通过“子基金+直投”的运作方式,引导撬动社会资本集中投向重点产业项目。(省发展改革委、省工业和信息化厅、省财政厅、省科技厅、省商务厅、省金融管理局、中国人民银行云南省分行、云南证监局按职责分工负责)
20.推进产融合作。在全省园区中推广应用省融信服平台,鼓励银行加强内部金融数据与平台信用信息的有机结合,支持金融特派员进驻产业园区,进一步完善“政银企”融资服务对接机制,常态化组织开展融资对接活动。探索建立优质企业融资服务机制,加大对园区优质企业在信用评级、贷款准入、贷款授信、担保方式、还款方式、利率和担保费率等方面的综合服务保障力度,支持符合条件的企业开展知识产权投融资等,促进金融资源精准对接,降低企业融资成本。(省金融管理局、省发展改革委、省工业和信息化厅、省科技厅、省商务厅、省数据局、中国人民银行云南省分行、云南金融监管局按职责分工负责)
附件:5个重点优势产业布局园区
附件
5个重点优势产业布局园区


云南省发展和改革委员会 云南省自然资源厅 云南省生态环境厅关于印发固定资产投资项目审批“一件事”工作方案的通知
云南省农业农村厅云南省财政厅关于印发《云南省农用植保无人驾驶航空器购置与应用补贴实施方案》的通知
云南省工业和信息化厅关于开展数字赋能基层减负典型案例推荐工作的通知
云南省人民政府办公厅印发《关于进一步培育新增长点打造旅游消费 升级版的若干措施》的通知
工业和信息化部办公厅关于组织开展2025年度工业节能监察工作的通知
昆明市人民政府办公室印发昆明市关于进一步加强财会监督工作的实施方案的通知
昆明市科学技术局 国家税务总局昆明市税务局 国家税务总局云南滇中新区税务局关于进一步做好企业研发费用税前加计扣除项目鉴定的通知
云南省工业和信息化厅关于组织开展创新型中小企业、专精特新中小企业申报和复核工作的通知